TapTap点点(北京)科技有限公司 - 体育竞速
管理入口
English
首页
书记信箱
联系我们
关于我们
TapTap点点简介
现任领导
机构设置
办公指南
团队力量
团队概况
教师名录
硕导名录
博导名录
旗下产业
专业介绍
培养计划
招生信息
毕业设计
实践实验
创新教育
质量工程
教学改革
教学文件
认证评估
成绩查询
研究生教育
专业介绍
专业目录
培养计划
管理制度
公告公示
学科科研
科研概况
科研成果
科研项目
党建工作
组织机构
制度建立
风险防控
党务知识
样板支部
员工工作
院内下载
科研文件
本科生教学文件
研究生教学文件
学术交流文件
管理入口
English
院内下载
>
科研文件
本科生教学文件
研究生教学文件
学术交流文件
本科生教学文件
首页
|
院内下载
|
本科生教学文件
|
正文
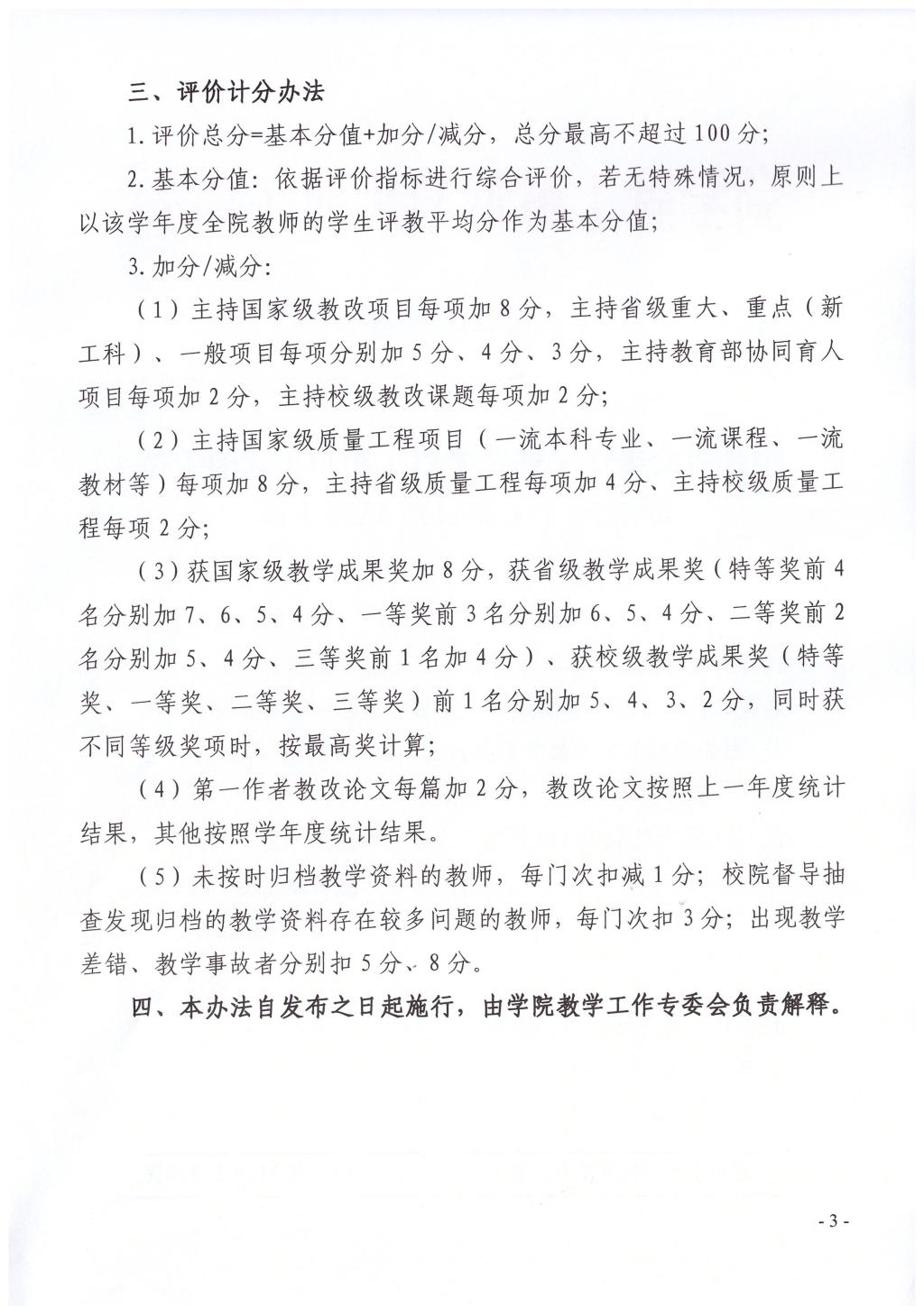
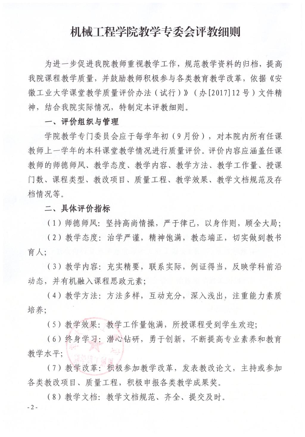
关于印发《TapTap点点教学专委会评教细则(2022修订版)》的通知
2022-11-25
浏览次数: